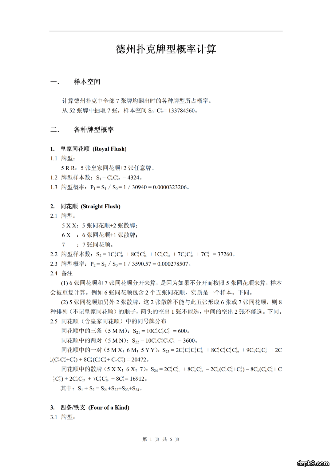
- A+
德州扑克牌型概率计算
德州扑克的各种牌型出现概率(经过计算机仿真验证,结果正确):
1. 皇家同花顺 ROYAL FLUSH 0.003232%
2. 同花顺 STRAIGHT FLUSH 0.02785%
3. 四条 FOUR OF A KIND 0.1681%
4. 葫芦 FULL HOUSE 2.5961%
5. 同花 FLUSH 3.0286%
6. 顺子 STRAIGHT 4.7933%
7. 三条 THREE OF A KIND 4.8299%
8. 两对 TWO PAIR 23.4955%
9. 一对 ONE PAIR 43.7729%
10. 高牌 HIGH CARD 17.2877%
下面的计算过程是本人于2011年整理的计算过程,本篇文章的内容,是把之前的计算过程保存下来。





附注:德州扑克是一种玩家对玩家的公共牌类游戏。一张台面上少则2人,多则可以容纳22人,通常是由2到10人参加。德州扑克共有52张牌没有王牌,每个玩家共享5张公共牌,每个人有两张牌作为“底牌”,每个人从5+2=7张牌中任选5张牌组成自己的最大牌型,与其他玩家比较大小。
皇家同花顺,同一花色的最大顺子;
同花顺,同一花色的顺子;
四条,四同张加单张;
葫芦,三同张加对子;
同花,同一花色;
顺子,花色不一样的顺子;
三条,三同张加两单张;
两对,两个对子加单张;
一对,一个对子加三个单张;
高牌,散牌,非上述牌型。

